教改项目

您的当前位置: 首页 > 人才培养 > 教改项目 > 正文

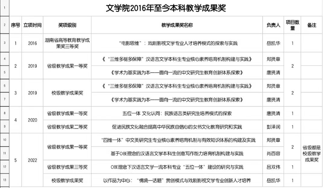
文学院2016年至今本科教学成果奖

发布人:日期:2022-09-23 16:39浏览数:


下一条:文学院2016年至今教师教学获奖情况一览表

【关闭】